[html]
<div class="awa-news"><div class="an-head"><div class="an-head-name">хочу к вам</div></div>
<div class="gb-text"><p>
Bienvenue a la maison!<br>
В данной теме вы можете положить свои гештальты, пожелания, задумки, хочустрочноэто, а мы бережно подберем для них лучшее место из возможных в этом мире. За помощь в поимке человека и утаскивании его в игру вам полагаются безанты — загляните в банк, если человек пришел по вашей идее на форум.
</p></div></div>
[/html]
[hideprofile]
хочу к вам
Сообщений 31 страница 33 из 33
Поделиться1Пт, 12 Дек 2025 15:38:34
Поделиться31Пт, 19 Дек 2025 18:06:27
Наоборот! У меня столько уважения к вашему подходу! Это нереально круто, когда администрация серьезно подходит к делу. Вы заряжаете меня своим огнем!
Мы безумно рады игрокам, которые с нами на одной волне и не боятся проработанности! Спасибо огромное, что приходите в наш мир. Будет очень интересно развернуть с Вами все, что придумали. Вы тоже нас в тонус ввели, и это очень радует 🖤
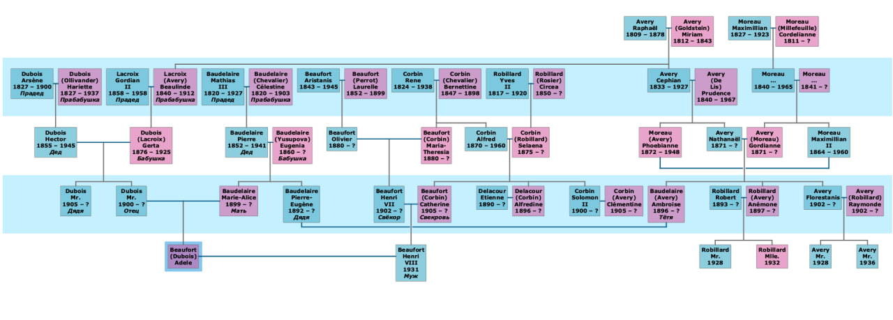
Мы позже все-таки опубликуем ссылку на онлайн-древо, где можно будет найти всех, но пока так:
Со всеми остальными вы получились в достаточно дальнем пятиюродном родстве, но что такое дальнее по меркам истинно чистокровных)
Поделиться32Пт, 19 Дек 2025 18:08:25
Мы безумно рады игрокам, которые с нами на одной волне и не боятся проработанности! Спасибо огромное, что приходите в наш мир. Будет очень интересно развернуть с Вами все, что придумали. Вы тоже нас в тонус ввели, и это очень радует 🖤
Считаю это чудесным началом! Мне натерпеться отправиться с вами в игру!
Мы позже все-таки опубликуем ссылку на онлайн-древо, где можно будет найти всех, но пока так:
Это шикарно!!
Поделиться33Пт, 19 Дек 2025 18:10:32
alien, создадим прекрасный союз!
И семья мужа заодно, вдруг пригодится)













